跳到内容
Chinese
Chinese
English
首页
公司简介
产品
自产品牌
无电致冷原材料
无机涂料用原材料
宝利格纤维素
反射隔热原材料
艺术涂料&地坪漆原材料
助剂
代理品牌
信越Tylose纤维素醚
泛能拓Altiris红外反射颜料
昂高液体增白剂
中石油改性瓜尔胶
高性能涂料成品
服务
新闻资讯
联系我们
首页
公司简介
产品
自产品牌
无电致冷原材料
无机涂料用原材料
宝利格纤维素
反射隔热原材料
艺术涂料&地坪漆原材料
助剂
代理品牌
信越Tylose纤维素醚
泛能拓Altiris红外反射颜料
昂高液体增白剂
中石油改性瓜尔胶
高性能涂料成品
服务
新闻资讯
联系我们
Chinese
Chinese
English
+86 21 32521757
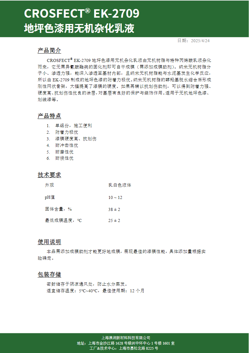
CROSFECT®EK-2709地坪色漆用无机杂化乳液
Search
产品推荐
SOUCOOL® NF-100守酷纳米防沉抗裂浆
SOUCOOL® NF-100 守酷纳米防沉抗裂浆是一种未经
CROSFECT®ES-2710地坪清(色)漆用无机杂化乳液
CROSFECT®EK-2709地坪色漆用无机杂化乳液
CROSFECT® EK-2802基材加固用无机杂化乳液
新闻资讯
共聚曼谷!澳润集团精彩亮相Tylose 2025亚太区年度销售会议
2025-08-01
全球首发!澳润新材亮相新加坡南洋理工大学,引领无机辐射致冷涂料技术革命
2025-08-01
全球热浪来袭,辐射致冷新选择——澳润新材为绿色未来赋能
2025-08-01
发展与创新—热烈欢迎莱恩斯到访信守
2024-06-14
TOP
电话
邮箱
公众号